首页
联系我们
长治市采购业务矩阵
www.0355cg.com
首页
{{item.title}}
搜索
客服热线
0355-2250905
首页
政采云平台
政采答疑
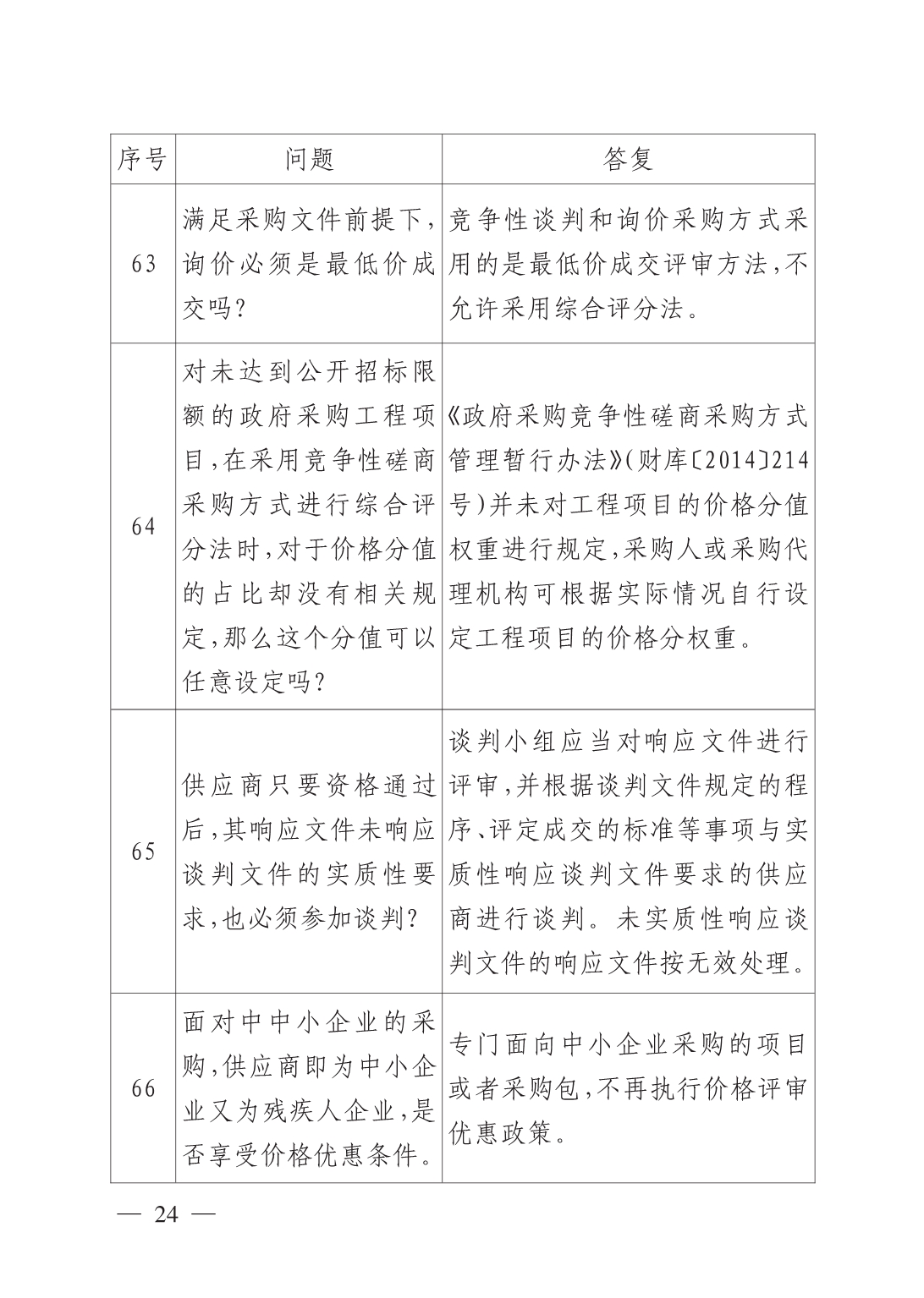
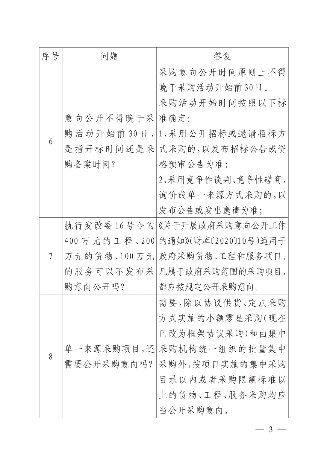
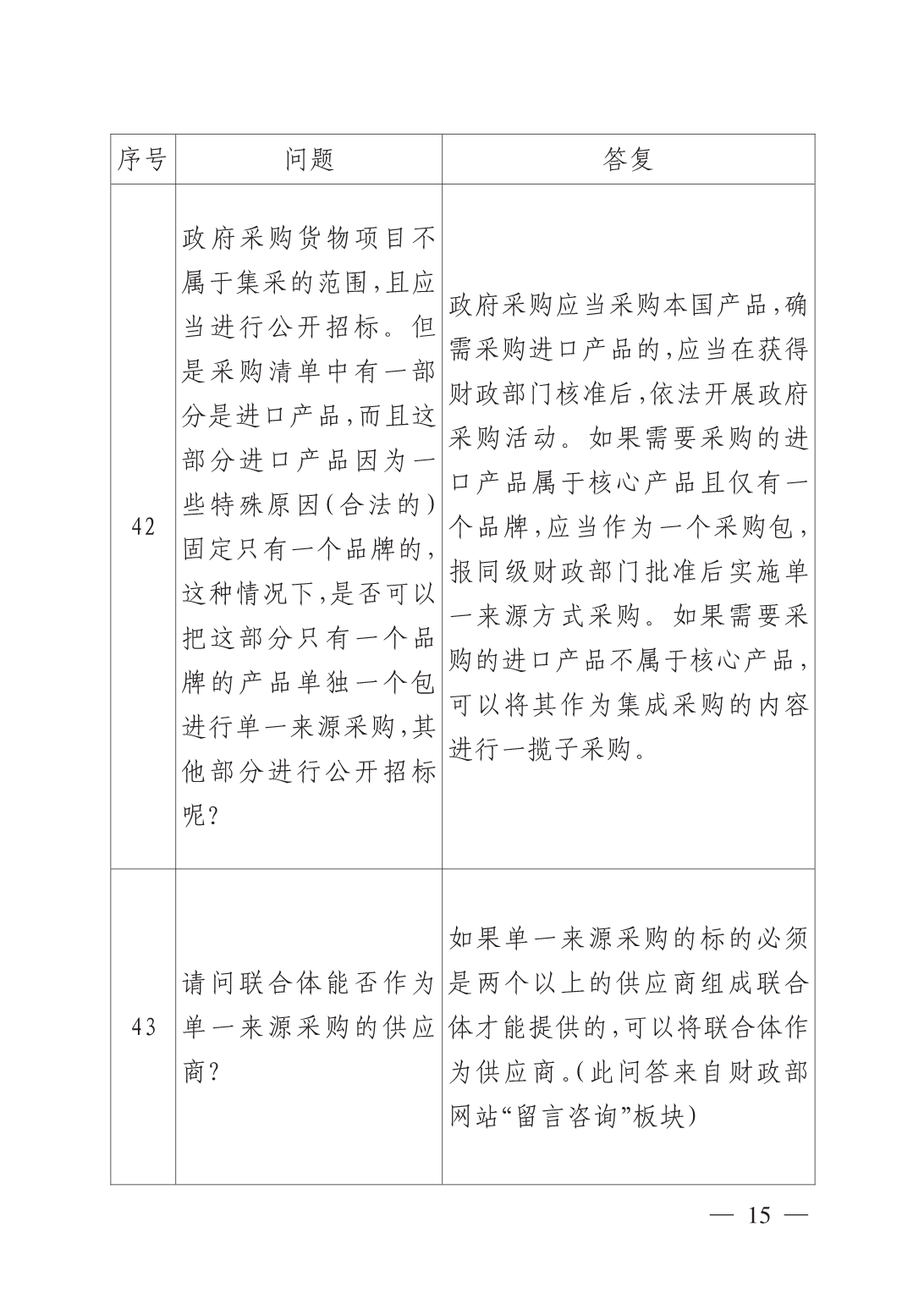
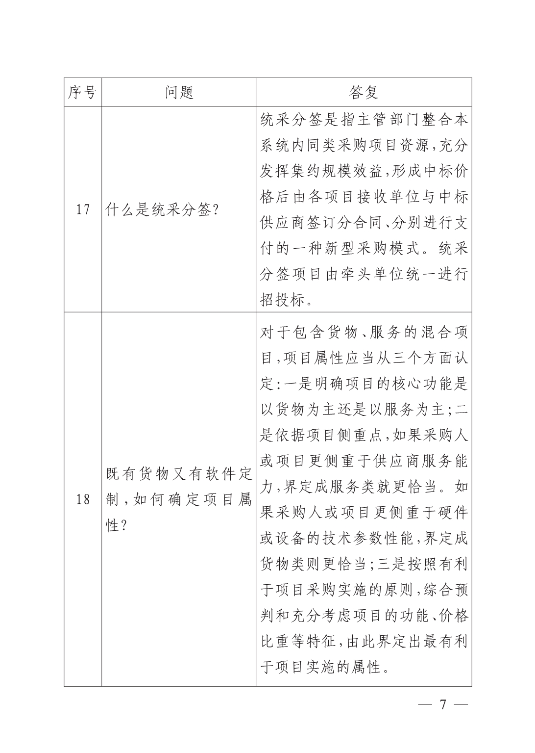
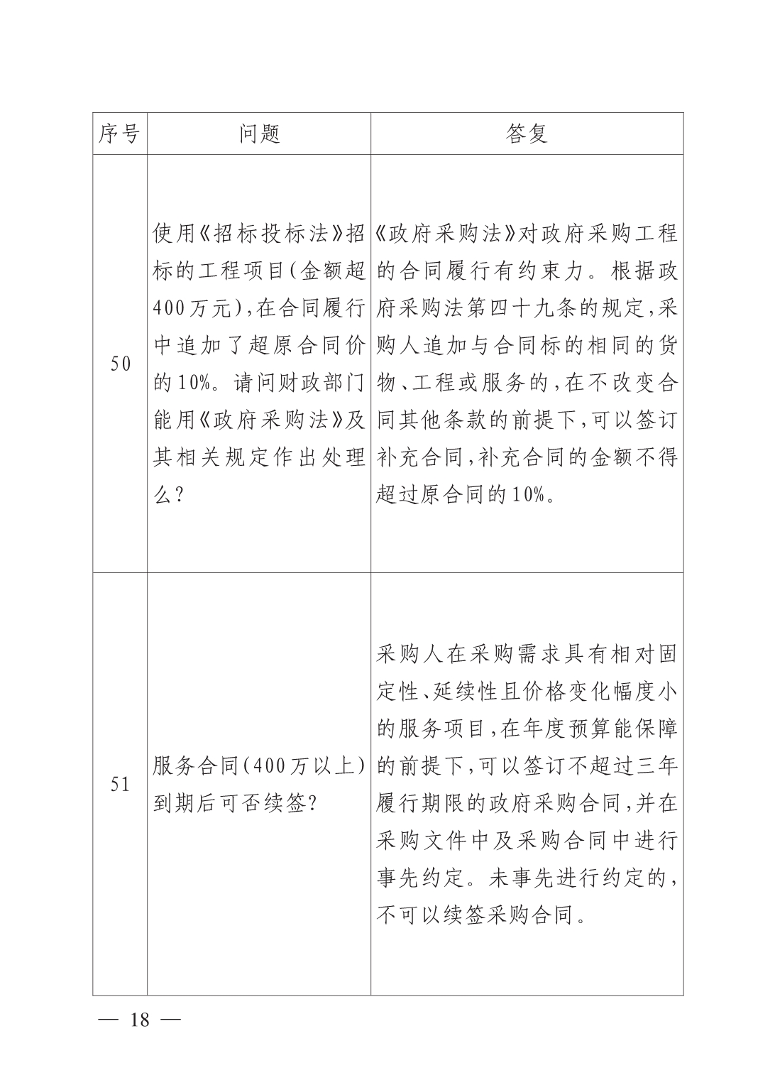
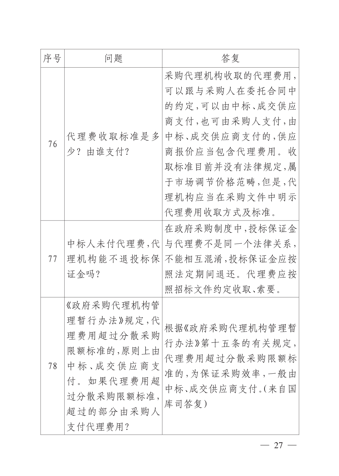
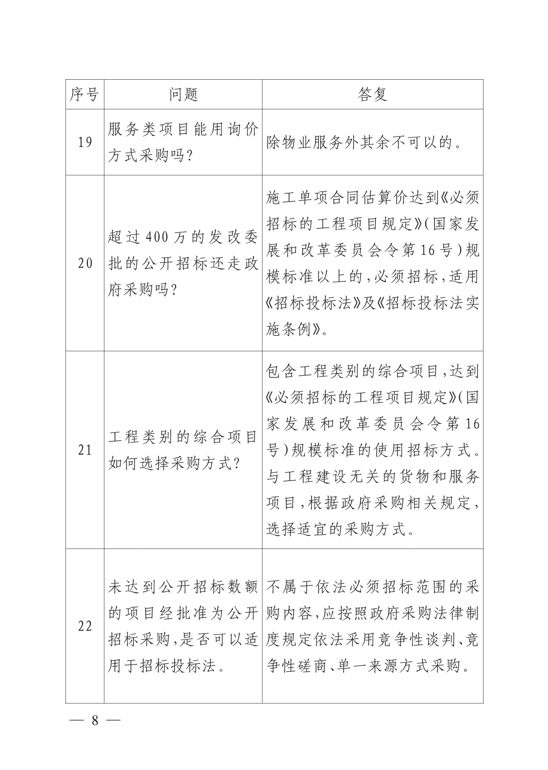
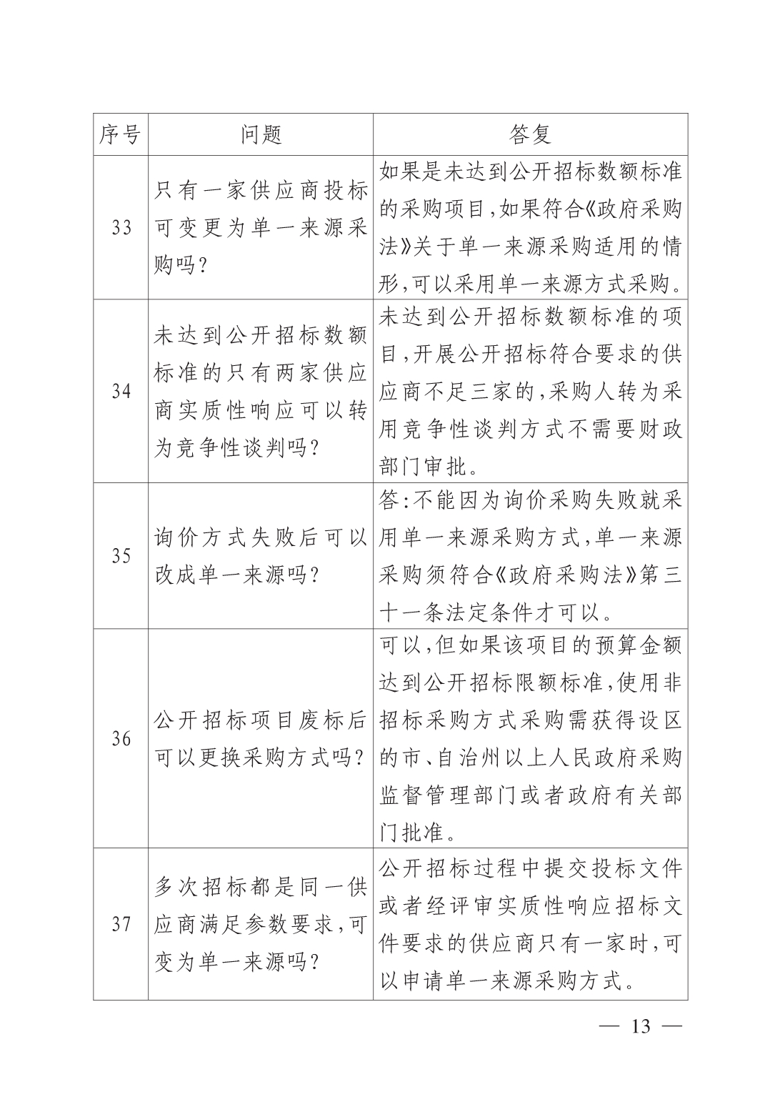
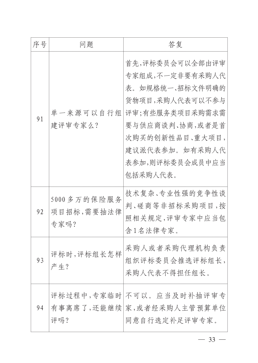
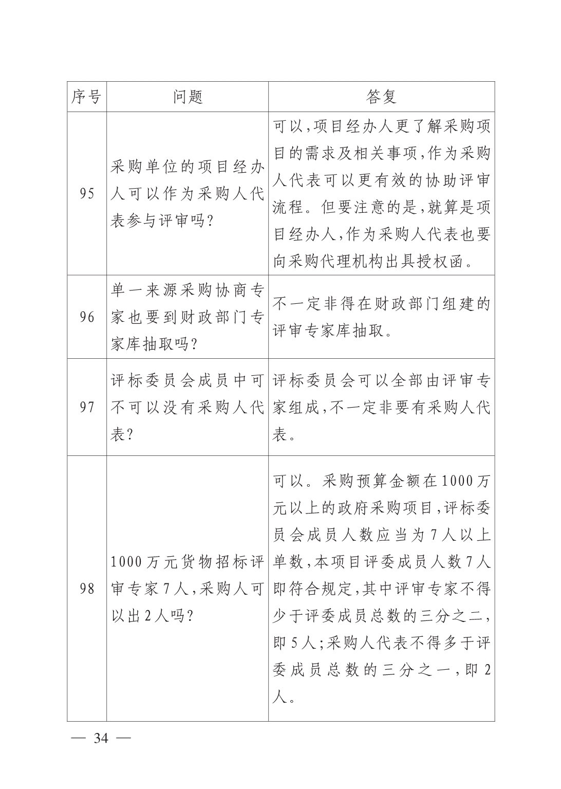
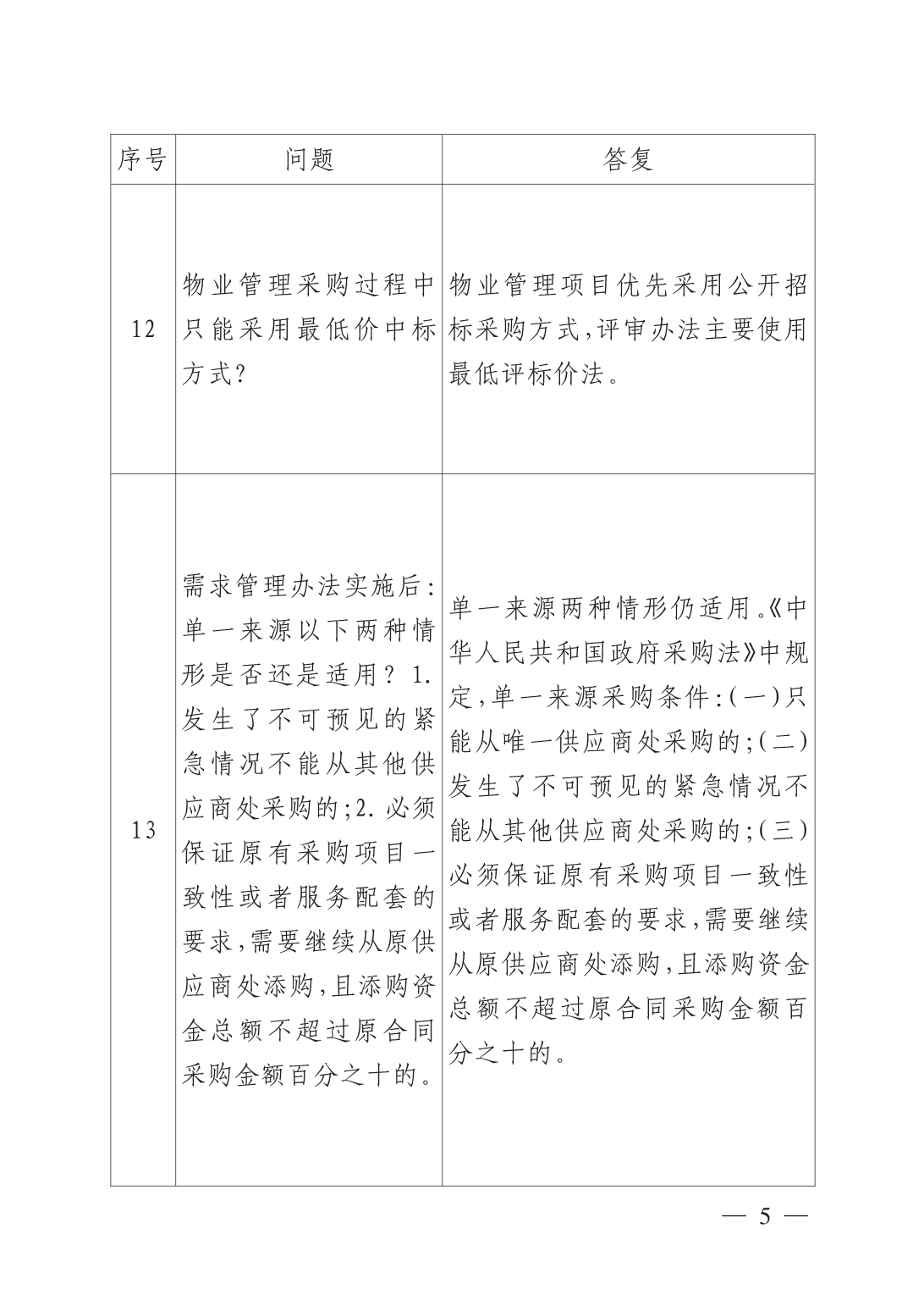
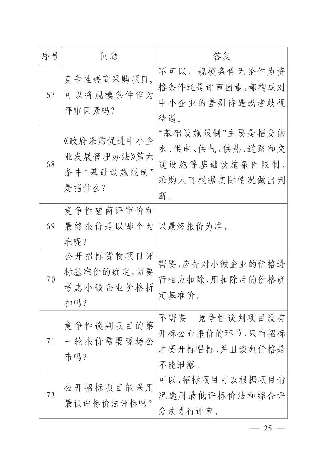
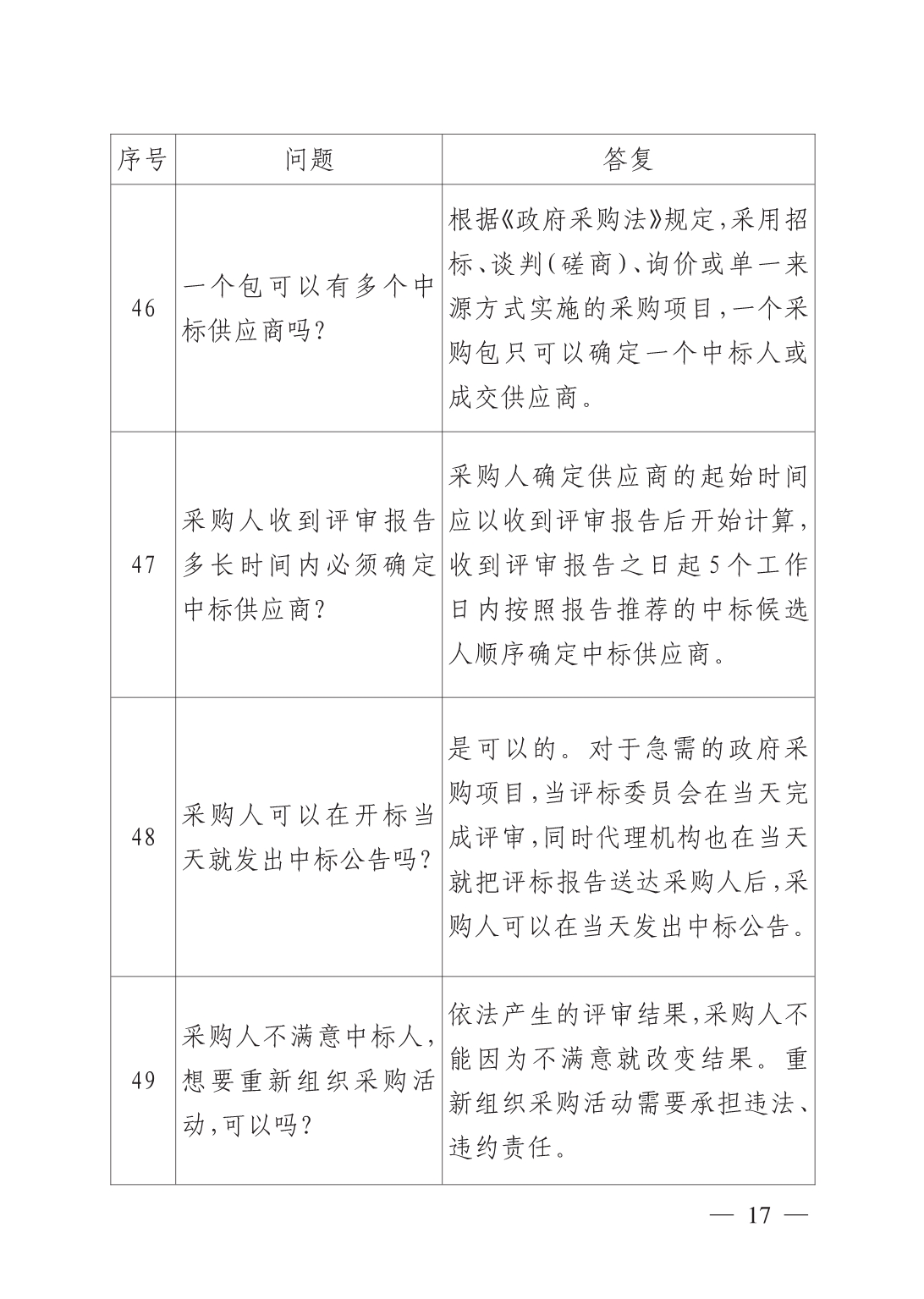
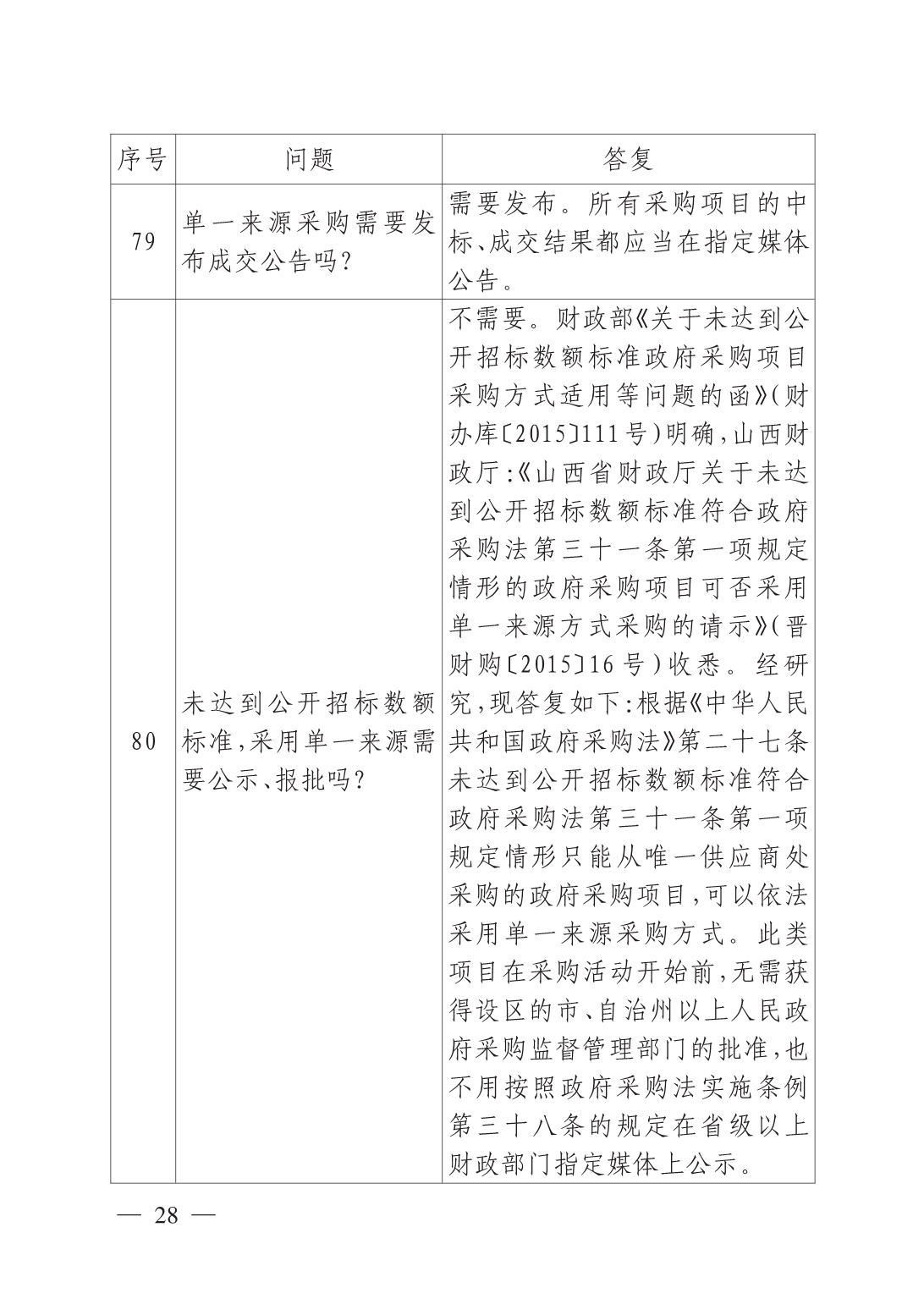
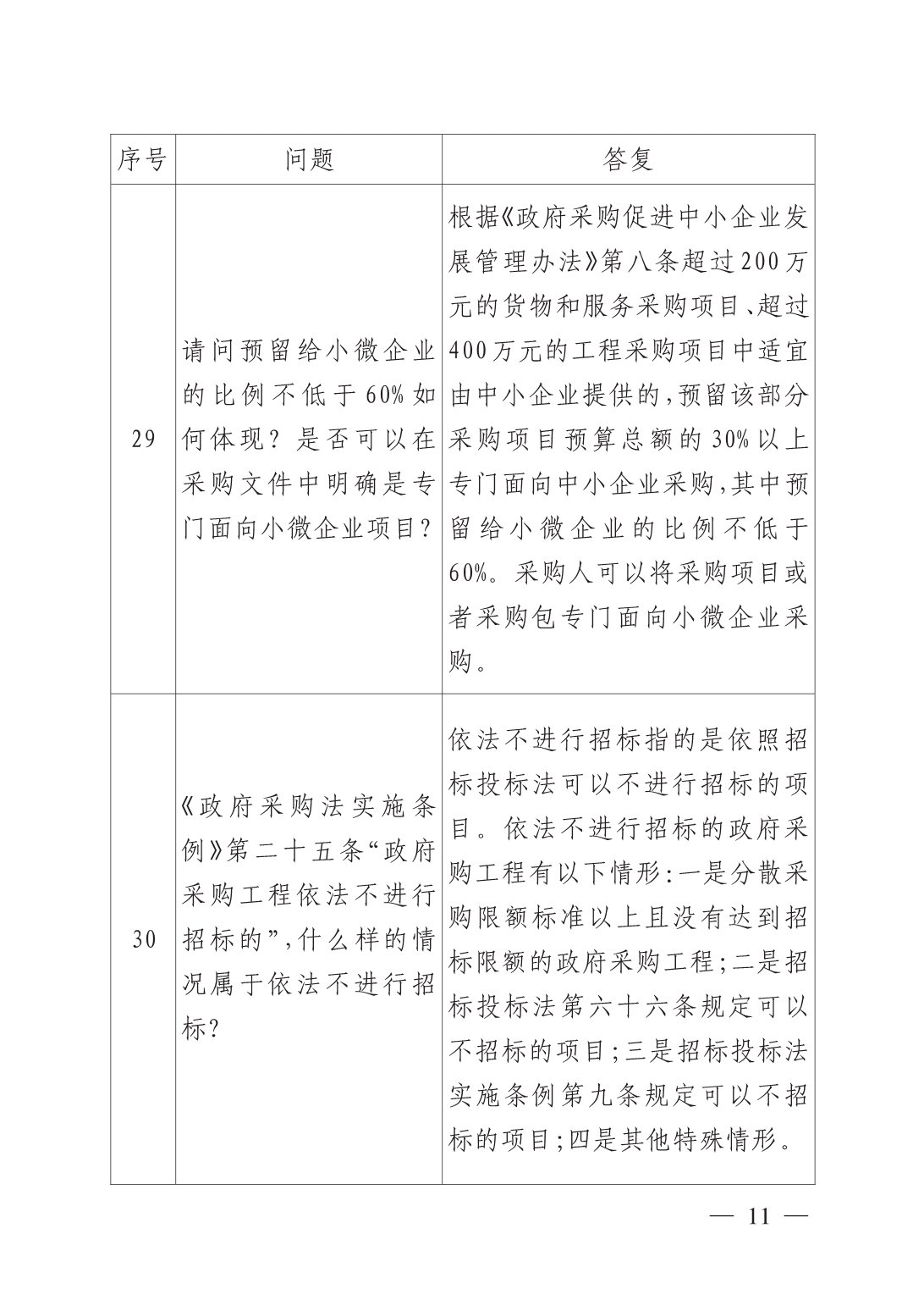
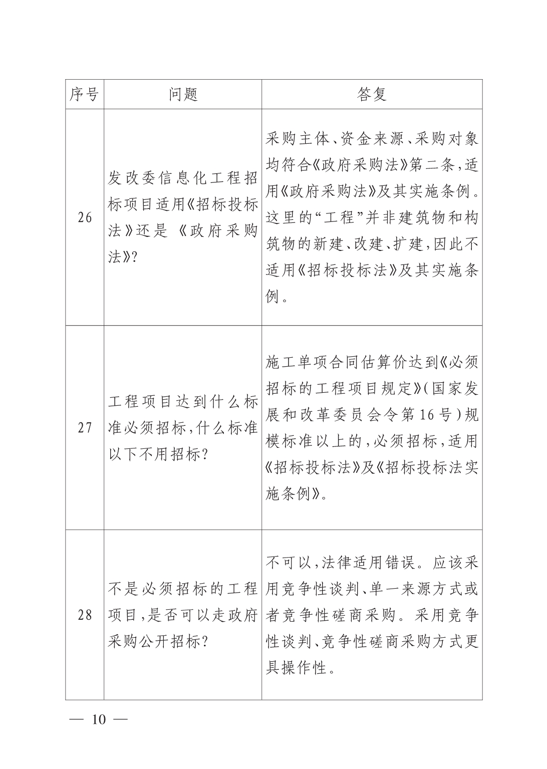
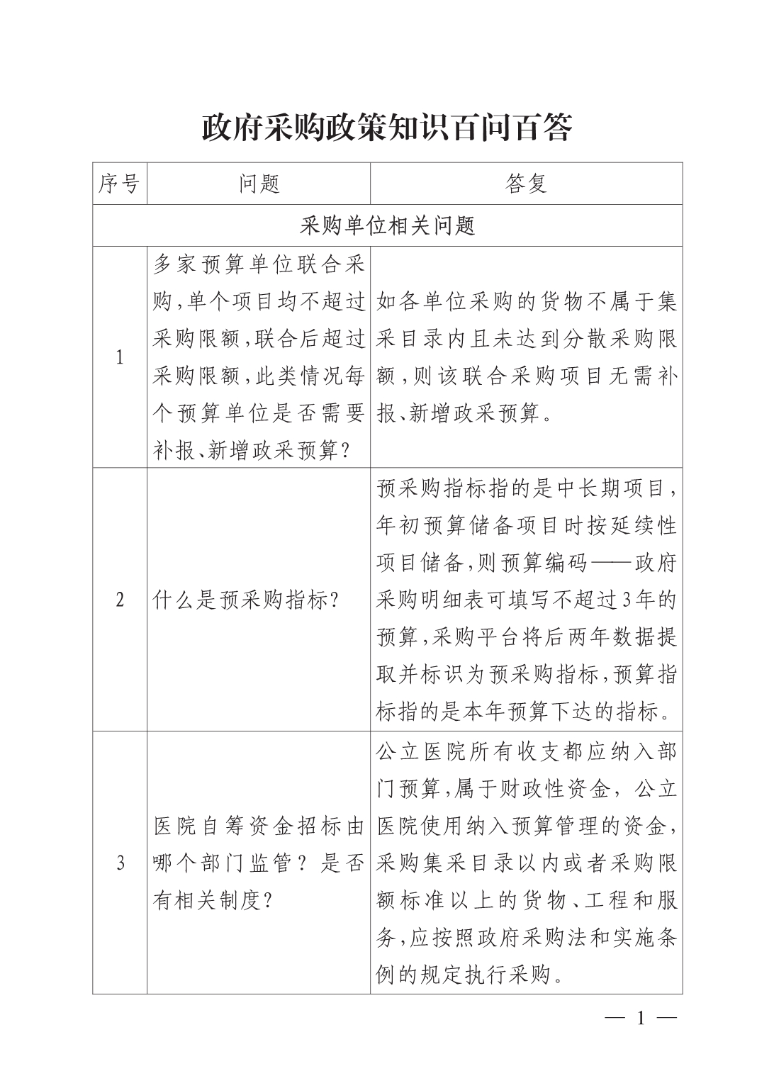
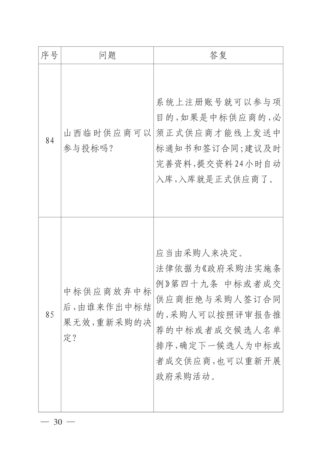
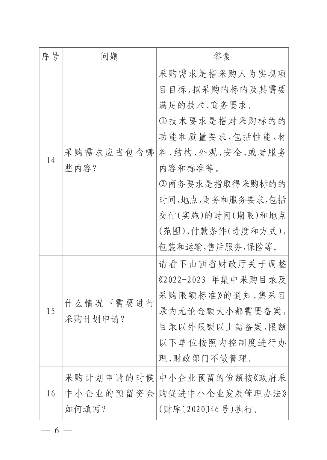
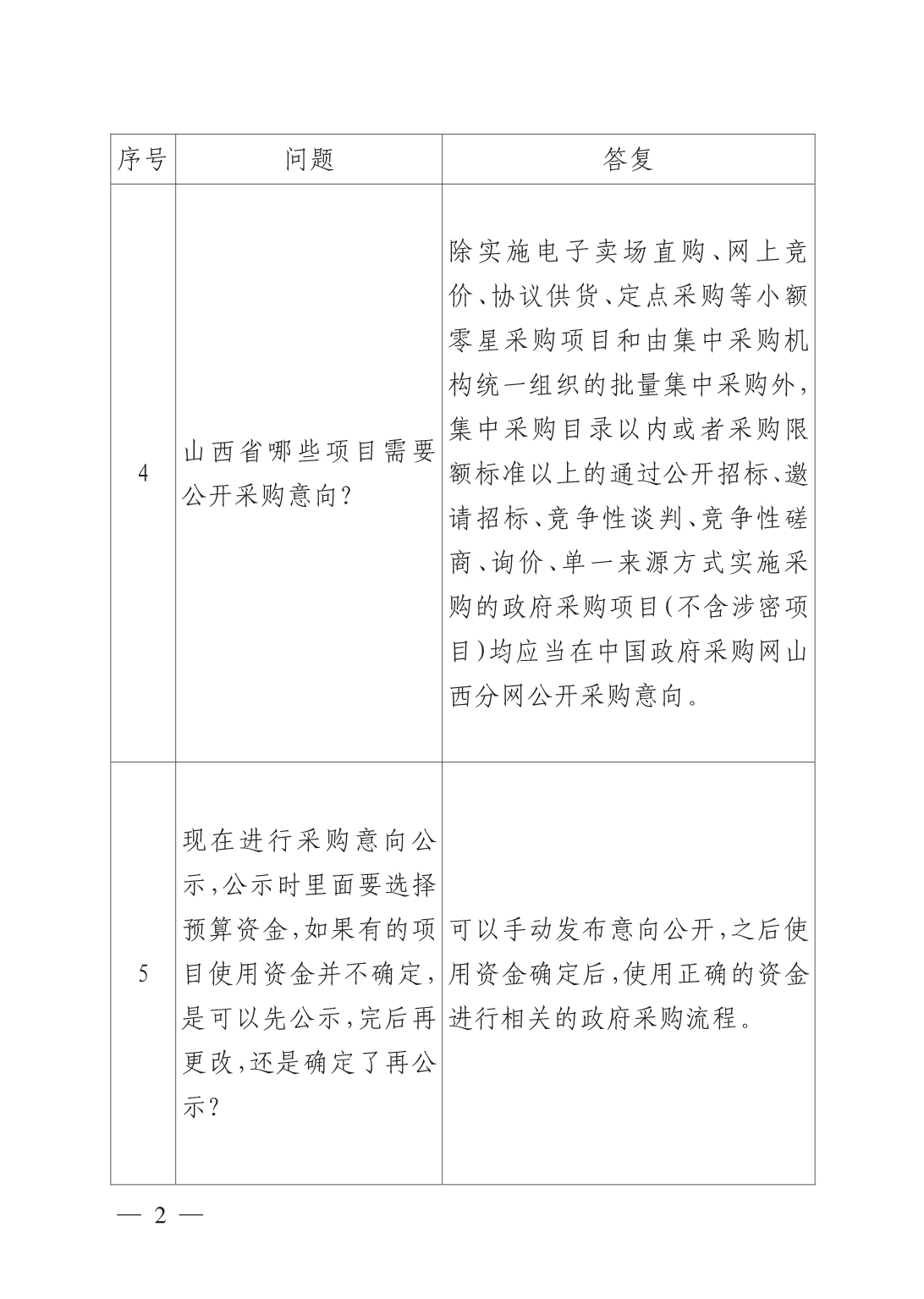
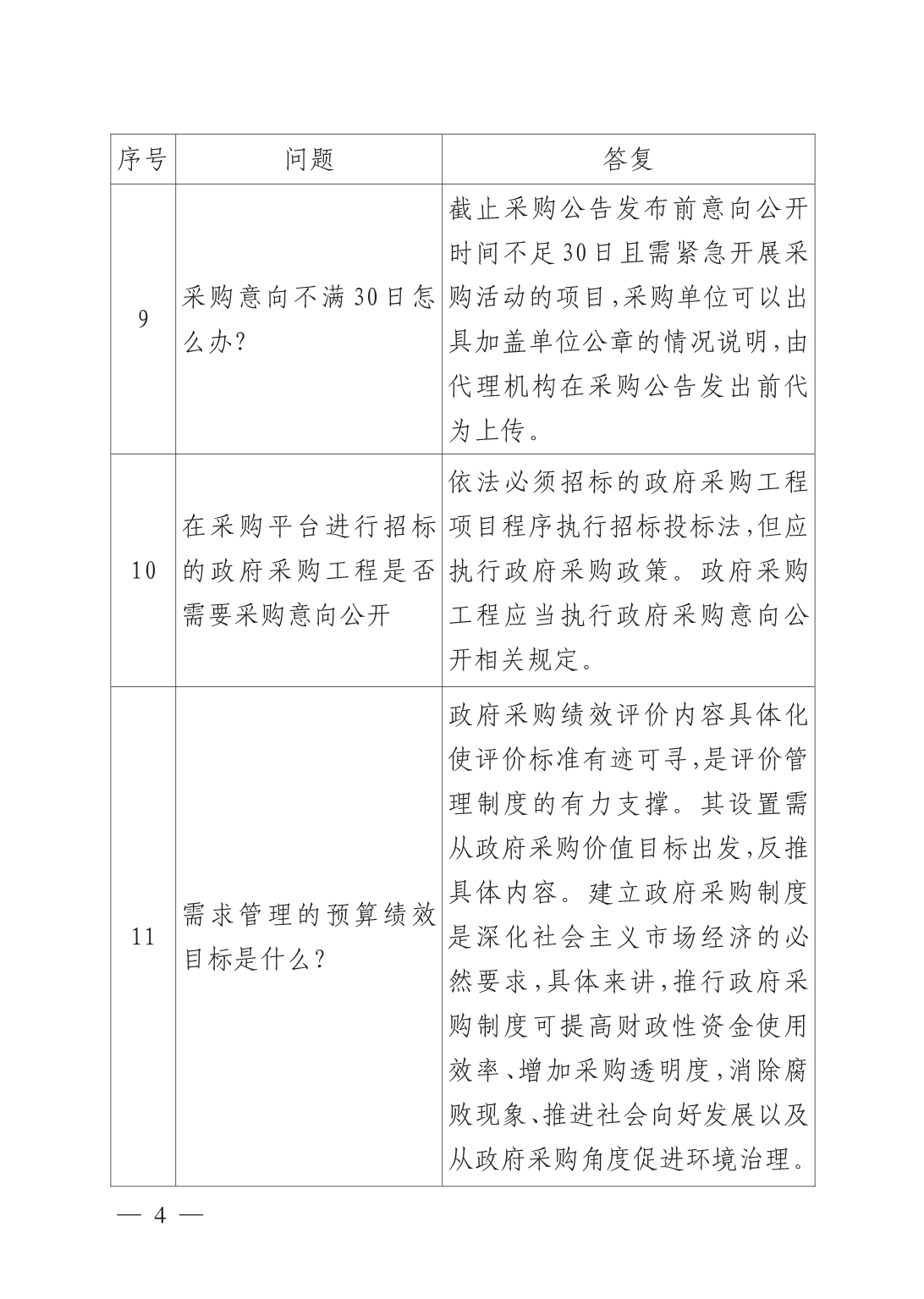
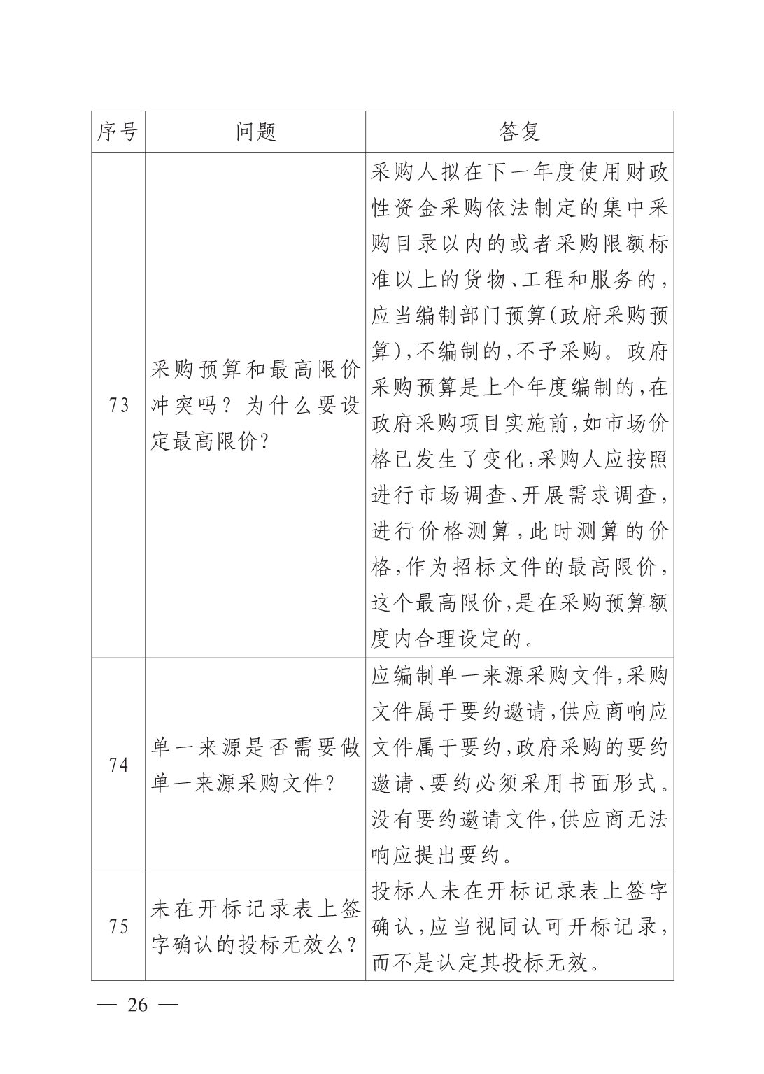
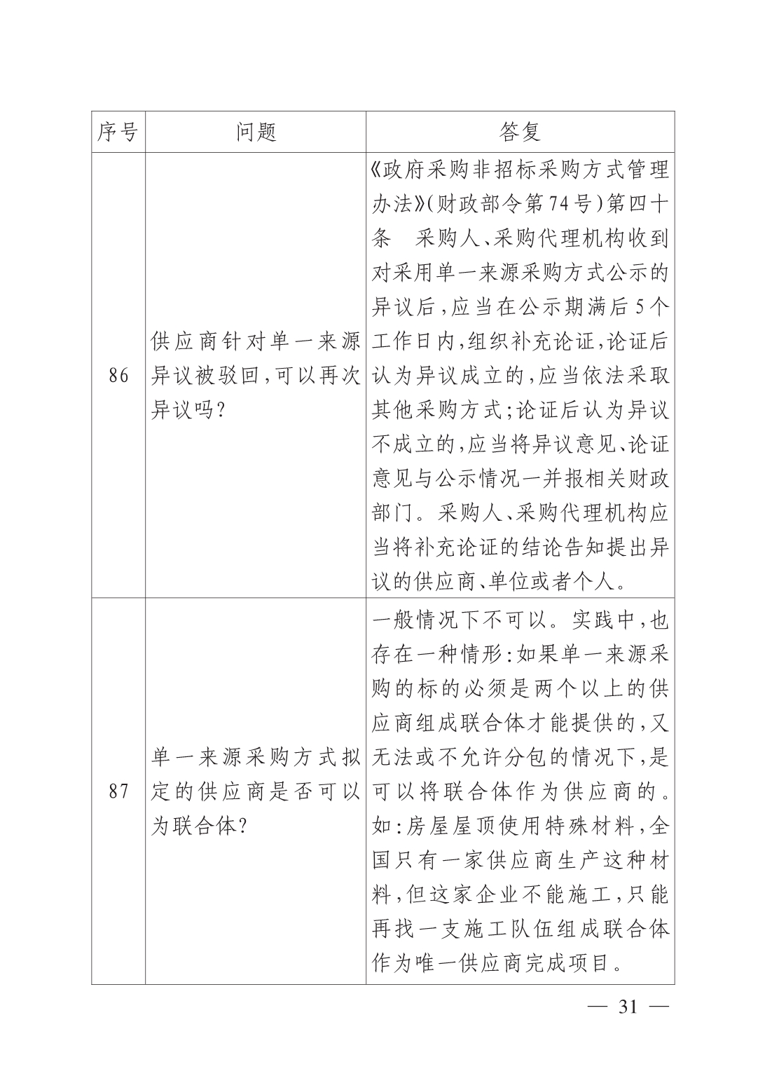
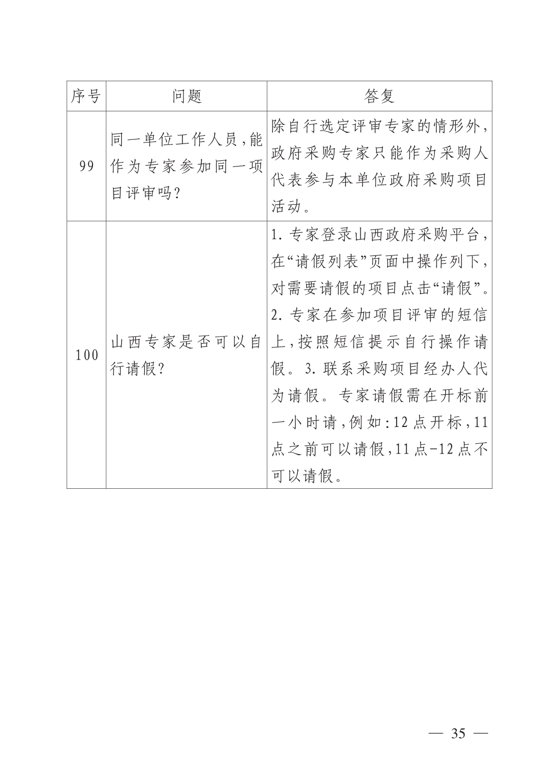
《政府采购政策知识百问百答》第一期
《政府采购政策知识百问百答》第一期
来源:
2024/7/10 16:36:29
人气排行
{{index<9?'0'+(index+1):(index+1)}}
{{item.title}}
{{item.zhaiyao}}
{{item.addTime}}
{{item.click}}
{{item.title}}
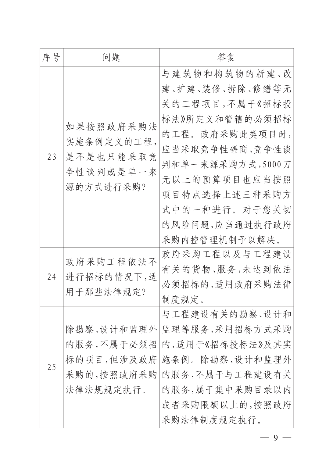
{{item.click}}
相关
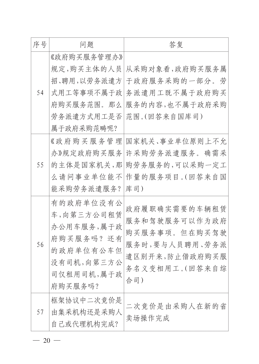
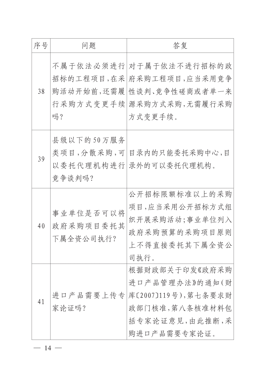
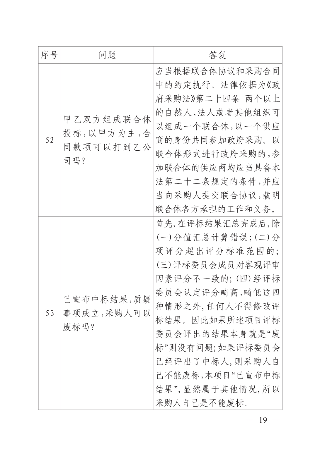
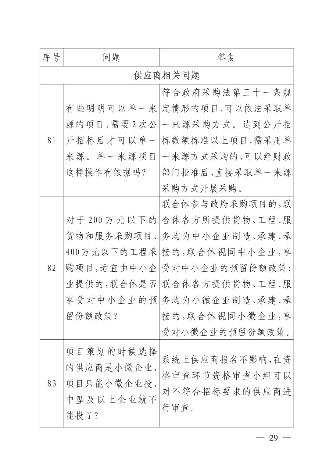
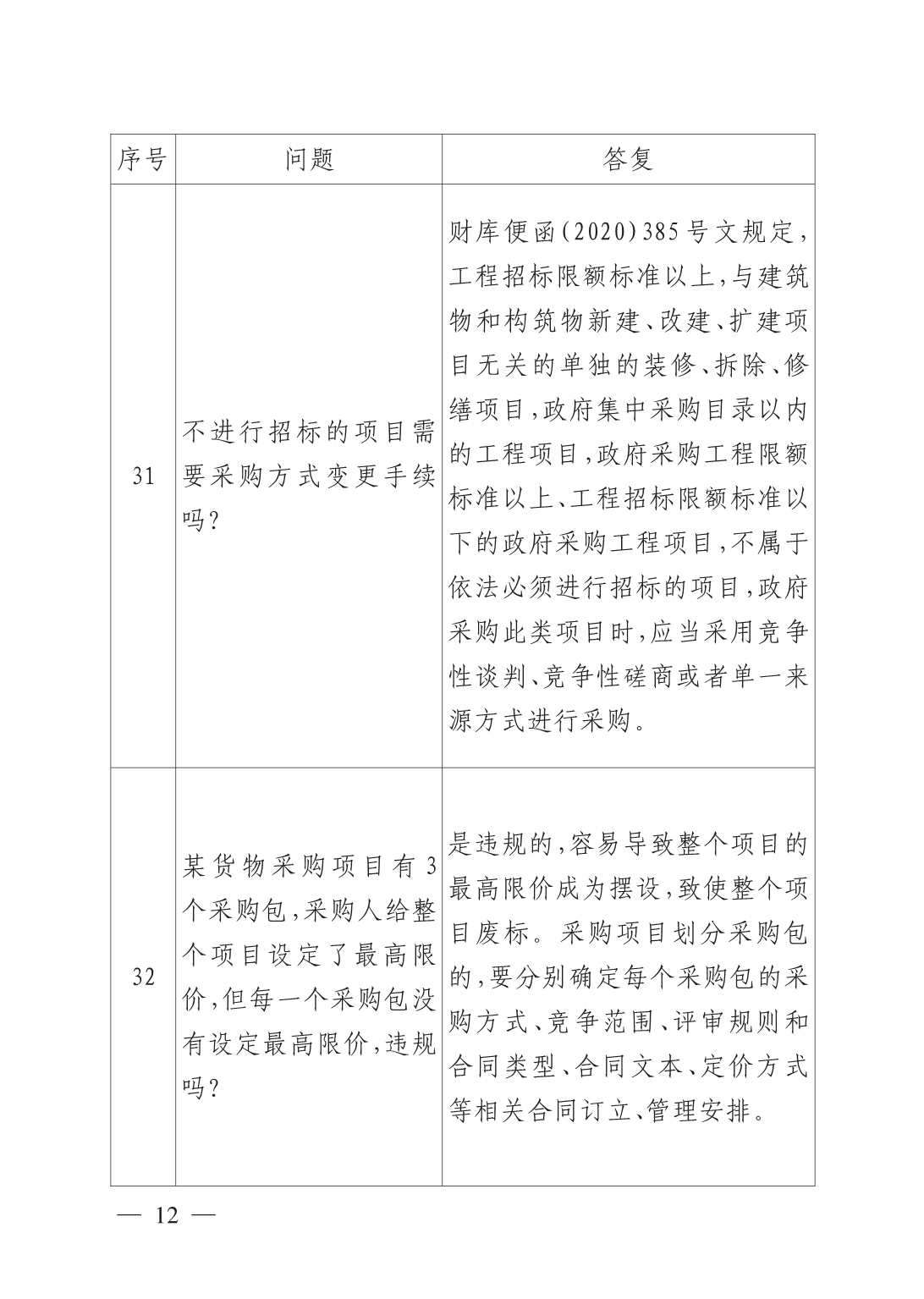
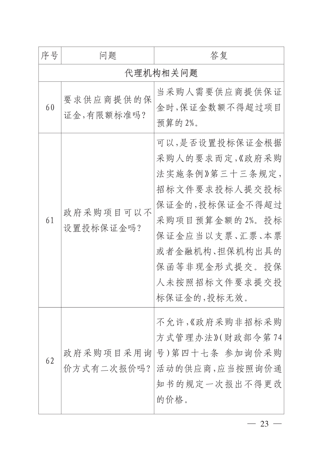
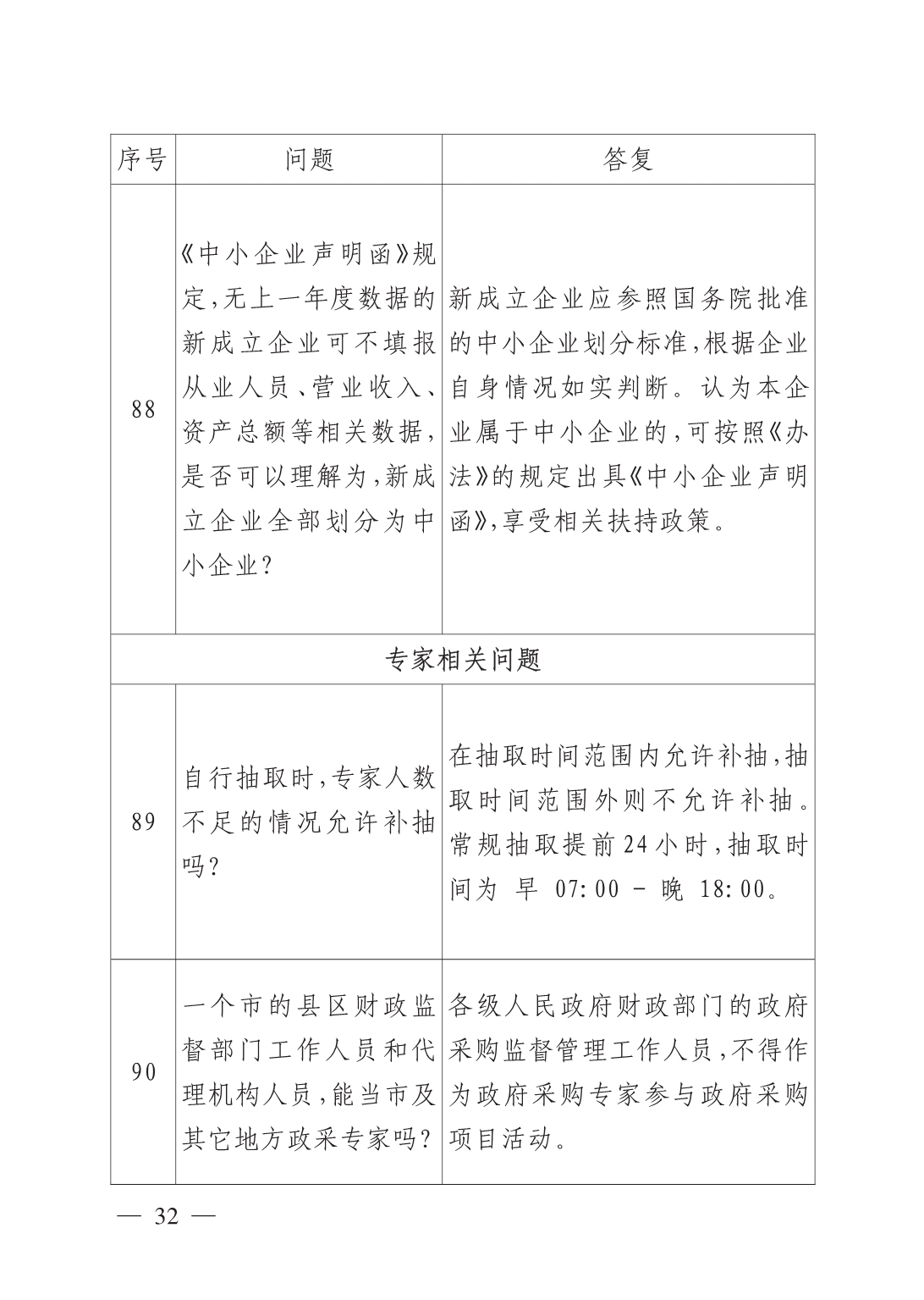
{{item.title}}